Notice
Recent Posts
Recent Comments
Link
250x250
| 일 | 월 | 화 | 수 | 목 | 금 | 토 |
|---|---|---|---|---|---|---|
| 1 | 2 | 3 | ||||
| 4 | 5 | 6 | 7 | 8 | 9 | 10 |
| 11 | 12 | 13 | 14 | 15 | 16 | 17 |
| 18 | 19 | 20 | 21 | 22 | 23 | 24 |
| 25 | 26 | 27 | 28 | 29 | 30 | 31 |
Tags
- react
- for
- function
- AI
- web
- XML
- Rag
- Class
- Algorithm
- html
- Pipelining
- control
- github
- Java
- computer
- DB
- system
- php
- data structure
- openai
- CSS
- Linux
- MIPS
- architecture
- DATAPATH
- javascript
- DS
- mysql
- instruction
- python
Archives
- Today
- Total
YYYEJI
[MIPS] Corrected Datapath란? 본문
728x90

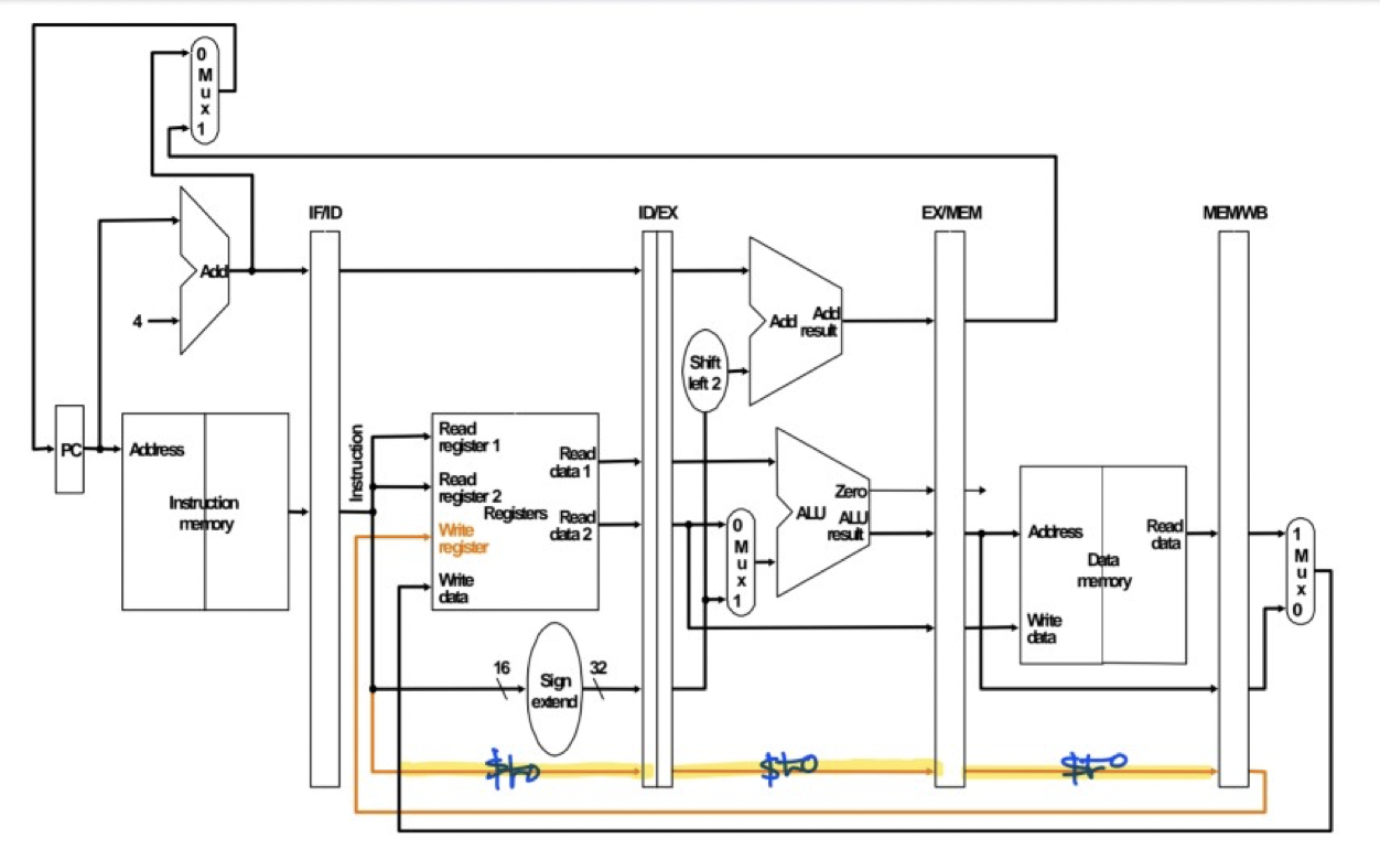
Corrected Datapath 란?
Pipelining을 할 때 한 instruction이 시작하면 다음 instruction이 그대로 시작을 하게 됩니다.

여기서 5번째 clock cycle을 보면

WB 단계는 register에 값을 써야되는 상황이고,
ID 단계를 register의 번호를 읽어야 되는 상황입니다.
ID 단계에서 register의 번호를 읽으면 앞 전에 읽었던 register의 번호는 사라지게 됩니다.
이 문제를 해결하기 위해 corrected datapath를 두게 됩니다.

Write register의 번호가 라인을 따라 넘어가면 WB에서 쓰일 register 번호도
ID에서 읽힐 register 번호도 보존되게 됩니다.
◡̈
728x90
'Computer architectures' 카테고리의 다른 글
| [MIPS] Pipelining Hazard (0) | 2022.11.28 |
|---|---|
| [MIPS] Pipelining Control Signal (0) | 2022.11.27 |
| [MIPS] beq Datapath (Pipelining) (0) | 2022.11.27 |
| [MIPS] sw Datapath (Pipelining) (0) | 2022.11.27 |
| [MIPS] lw Datapath (Pipelining) (0) | 2022.11.27 |